社审院赛
为加强社会审计学院(中审学院)学生职业规划意识,强化我院各年级同学的实践实习意识,助力我院学生高质量充分就业,为选拔优秀选手参加我校职业规划大赛校赛,我院决定开展第三届全国大学生职业规划大赛暨江苏省第二十届大学生职业规划大赛院内选拔赛(以下简称院赛),现将有关事项通知如下。
01
一、活动主题 筑梦青春志在四方,规划起航职引未来
二、参赛对象 社会审计学院(含中审学院)全体学生
三、院赛内容
(一)主体赛事 包括学生成长赛道和就业赛道。
1.成长赛道 主要面向中低年级学生,考察其树立生涯发展理念并合理设定职业目标、围绕实现目标持续行动并不断调整的成长过程,通过学习实践提升综合素质和专业能力,体现正确的择业就业观念。(详见附件1)
2.就业赛道 面向本科高年级计划求职学生(不含已通过推免等确定升学的毕业年级学生)和研究生,考察其求职实战能力,对照目 标职业及岗位要求,个人综合素质和专业能力等方面的契合度,个人发展路径与就业市场需求的适应度。(详见附件2)
四、参赛人数要求
鼓励大一、二、三年级学生尽可能全部参加,大四年级同学原则上不低于50%比例提交作品,研究生原则上不低于60%比例提交作品。
五、报名及培训
(一)参赛报名(2025年10月20日—2025年10月30日) 参赛选手根据学生操作手册要求通过全国大学生职业规划大赛平台(简称大赛平台,网址:zgs.chsi.com.cn,具体开始在大赛平台上传作品的时间另行通知)进行报名,报名截止时间根据国赛要求另行通知。(详见附件 3)
(二)培训辅导 (2025年10月20—2025年10月26) 为提升学生生涯规划书写作技巧、简历制作技巧及面试能力等,分阶段有针对性地面向全院学生开设相关培训课程。具体将在“社会审计学院”公众号发布大赛相关资讯。
六、活动时间
活动报名时间:10月20日-10月30日;
作品提交截止:10月30日;
学院初赛时间:11月3日;
学院复赛时间:11月5日14:00-17:00
七、评选作品和评审标准
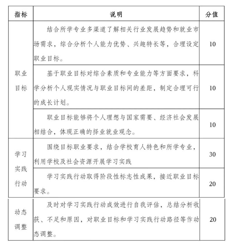
(一)成长赛道:
1.生涯发展报告:介绍设定职业目标的过程;实现职业目标的具体行动和成效;职业目标及行动的动态调整等(PDF格式,文字不超过2000字,图表不超过5张)。
2.生涯发展展示(PPT格式,不超过50MB;可加入视频)。
3.比赛环节 成长赛道设主题陈述、评委提问环节。各环节时长根据实际情况适当调整。 主题陈述(7分钟):选手结合生涯发展报告作陈述。 评委提问(5分钟):评委结合选手陈述和现场表现提问。
4.评审标准

(二)就业赛道:
1.求职简历(PDF格式)。
2.求职综合展示(PPT格式,不超过50MB;可加入视频)。
3.辅助证明材料,包括实践、实习、获奖等证明材料(PDF格式,整合为单个文件,不超过50MB)。 就业赛道设主题陈述、综合面试环节。各环节时长根据实际情况适当调整。 主题陈述(6分钟):选手结合求职综合展示PPT,陈述个人求职意向和职业准备情况。 综合面试(6分钟):评委提出真实工作场景中可能遇到的问题,选手提出解决方案;评委结合选手陈述自由提问。
4.评审标准

所有参赛作品提交要求如下:
所有参赛选手需在规定的时间内在国赛平台提交作品,且在院赛初赛之前将作品命名为:“赛道(成长/就业)学号+姓名+专业”在10月30日之前将作品打包压缩投递邮箱:1944547335@qq.com 。
八、奖项设置:
(一)院赛奖项设置
1.学生奖项: 分别设金奖、银奖、铜奖,其中:
(1)成长赛道:金奖 1 个、银奖 2 个、铜奖 3 个;
(2)就业赛道本科生组:金奖 1 个、银奖 2 个、铜奖 3 个;
(3)就业赛道研究生组:金奖 1 个、银奖 2 个、铜奖 3 个;
(4)优胜奖若干。 进入院级复赛选手均颁发参赛证书;并根据复赛结果将择优推荐优秀选手参加校赛,具体信息另行通知。
2。优秀指导教师奖项
(1)有扎实的职业规划理论基础和丰富的实践经验;
(2)有较强的敬业精神,为推进活动开展做出贡献,推荐参赛学生总数排名前 30%;
3.最佳组织奖:颁发给组织院赛做出突出贡献和成绩的相关专业系别和班级,需要符合下列相关要求:
(1)高度重视,对本院在校生开展了系统的职业发展教育;
(2)做好本院宣传和赛事组织工作,能鼓励、引导学生在所学及相关专业领域内进行职业探索;
(3)本系或班级在本年度院赛中取得优异成绩。
九、咨询交流群
各班级或同学如有意向参赛,请联系赛事组委会负责人社会审计学院王晓会老师或学院团委科学技术协会贺兆焓同学、徐培恒同学,并扫码进参赛群,相关比赛通知将在群内统一发布,以下群二维码已经设置群聊邀请确认功能,同学们申请进群之后请耐心等待群管理员确认方可进群。 共青团南京审计大学社会审计学院委员会 社会审计学院科学技术协会 2025年10月19日

附件1成长赛道方案.docx
附件2就业赛道方案.docx
附件3学生操作手册.pdf
